Nell’era della consapevolezza ambientale, molti di noi si sentono virtuosi quando separano diligentemente i propri rifiuti.
Ma quanto sappiamo veramente sul destino di ciò che gettiamo nei bidoni della differenziata?
Quanto davvero conosciamo della Gestione Rifiuti anche qui nella civile Europa?
Un recente video di Ohga! getta luce su alcune verità scomode riguardo alla gestione dei rifiuti in Europa, rivelando una realtà complessa che va ben oltre il semplice atto di separare plastica, carta e vetro.
Il video realizzato da Ohga!
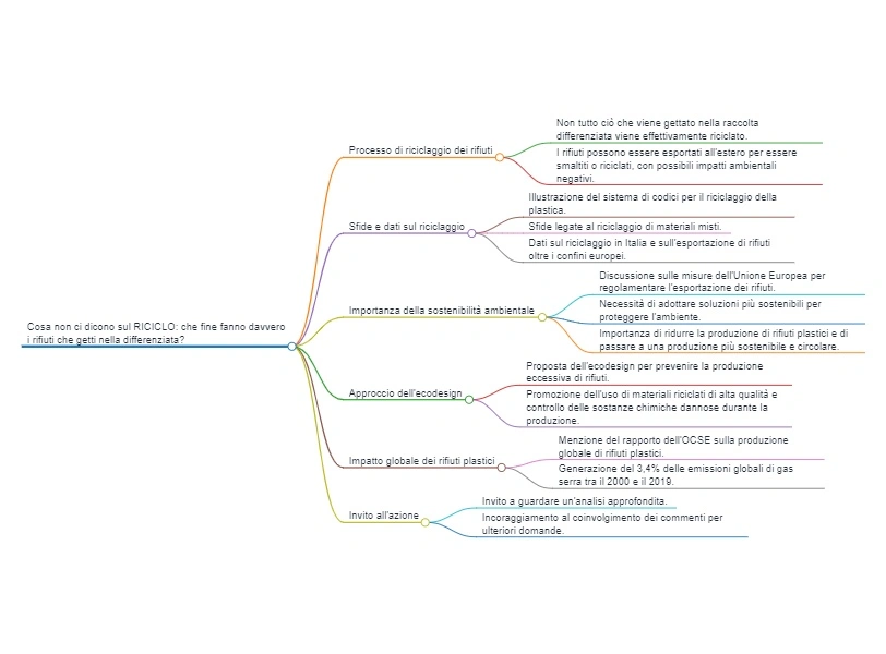
Il mito del riciclo totale
Il video sfata un mito comune: non tutto ciò che mettiamo nella raccolta differenziata viene effettivamente riciclato. Questa rivelazione può essere scioccante per alcuni, ma è una realtà che dobbiamo affrontare per migliorare i nostri sistemi di gestione dei rifiuti.
Il viaggio internazionale dei Nostri Rifiuti
Una parte significativa dei rifiuti europei viene esportata all’estero. Questo fenomeno non è limitato ai confini nazionali. Ad esempio, la città di Varna in Bulgaria, dove opera l’Associazione For You (partner del nostro progetto Agent 00Was7e), è testimone di traffici di rifiuti, sia leciti che illeciti, provenienti dall’Italia. Come dimostra il nostro amico bulgaro Iliyan Iliev di Ecovarna in questo video.
Guarda questo servizio Rai del 2021
Ma l’export dei rifiuti trascende anche i confini europei. Oltre 32 milioni di tonnellate di rifiuti urbani europei vengono esportati in altri continenti, secondo uno studio della Commissione Europea del 2022, con una incremento del 70% rispetto al 2004.
La complessità del Riciclaggio della Plastica
Il video evidenzia le difficoltà legate al riciclaggio della plastica, dovute alla varietà di materiali e ai diversi codici di riciclaggio. Questa complessità rende il processo di riciclaggio più difficile e costoso, contribuendo al problema dell’accumulo di rifiuti plastici.
Un rapporto dell’OCSE del 2022 evidenzia come la produzione globale di rifiuti plastici sia più che raddoppiata dal 2000 al 2019, generando il 3,4% delle emissioni globali di gas serra.
Questo vuol dire che gli sforzi che noi cittadini facciamo per differenziare sono inutili? Assolutamente no, il riciclo è indispensabile.
Ma certamente non basta il riciclo.
Soluzioni innovative: l’Ecodesign
Una soluzione proposta nel video è l’ecodesign: progettare prodotti pensando al loro intero ciclo di vita, incluso lo smaltimento. Questa approccio innovativo potrebbe rivoluzionare il modo in cui produciamo e consumiamo, riducendo significativamente la quantità di rifiuti generati.
Prevenire è meglio che curare
Bernardino Ramazzini da Carpi, medico del Seicento
Diventa essenziale intraprendere l’economia circolare come stile di vita e rispettare realmente la gerarchia dei rifiuti della piramide rovesciata, nelle imposizioni delle leggi statali e soprattutto nelle abitudini quotidiane di noi cittadini.

Per questo è importante diffondere buone abitudini anche grazie a giovani Agenti 00was7e del cambiamento.
Una responsabilità condivisa
L’UE ha già programmato maggiori controlli all’esportazione e divieto per le situazioni non sostenibili.
La gestione dei rifiuti è una sfida globale che richiede soluzioni a più livelli: dalle politiche internazionali alle azioni individuali. Mentre l’UE lavora su normative più stringenti e le aziende esplorano l’ecodesign, iniziative locali possono fare la differenza.

Il nostro progetto “Agent 00Was7e: Licence to Recycle” non solo forma giovani educatori ambientali europei, ma sta anche cercando di creare sinergie significative a livello locale.
Il patrocinio del Comune di Bitonto al progetto Erasmus+ dimostra come le amministrazioni locali stiano riconoscendo l’importanza di queste iniziative educative. Inoltre, l’interessamento dell’azienda di gestione rifiuti locale SANB evidenzia come il settore stia cercando di allinearsi con queste importanti missioni ambientali.
L’importanza dell’educazione e dell’azione locale
Il video sottolinea implicitamente l’importanza dell’educazione ambientale. Iniziative come il progetto Agent 00Was7e, che mira a formare giovani educatori ambientali in Europa, diventano cruciali in questo contesto. Attraverso l’educazione e l’azione locale, possiamo aumentare la consapevolezza e promuovere pratiche più sostenibili.
Il viaggio dei nostri rifiuti, dall’Italia a Varna e oltre, ci ricorda che siamo tutti interconnessi in questa sfida. Ma ci mostra anche che le soluzioni possono nascere da una combinazione di educazione, innovazione e collaborazione a tutti i livelli.
Ognuno di noi, attraverso scelte di consumo consapevoli e una corretta gestione dei propri rifiuti, può contribuire a questo sforzo collettivo. Solo unendo le forze – dai progetti internazionali alle iniziative locali, dalle politiche governative alle azioni individuali – possiamo sperare di creare un futuro più sostenibile per il nostro pianeta.
🇪🇺 “Agent 00Was7e: Licence to Tecycle” è un progetto cofinanziato dall’Unione Europea attraverso il Programma Erasmus+.
I punti di vista e le opinioni espresse sono tuttavia quelli dell'autore/degli autori e non riflettono necessariamente quelli dell'Unione Europea o dell'Agenzia esecutiva europea per l'istruzione e la cultura (EACEA). Né l'Unione Europea né l'EACEA possono essere ritenute responsabili per essi.

